作者|张佳兴 来源|生物探索(ID:biodiscover)
免疫检查点分子是调节免疫应答激活与抑制平衡的关键分子。在正常生理状态下,抑制性免疫检查点在自身耐受和自身免疫防御中发挥重要作用,但在肿瘤患者中,抑制性免疫检查点表达上调,导致免疫逃逸。例如,抑制性免疫检查点CD274(也称为PD-L1)与T细胞上的程序性细胞死亡(PD)-1受体相互作用以抑制T细胞活化,在许多癌症中过表达。目前,通过阻断这些相互作用来进行癌症治疗效果显著,但具体调控机制尚不明确。
近日,来自纽约大学基因组和系统生物学中心的Rahul Satija课题组的研究人员在《Nature Genetics》上发表了题为Characterizing the molecular regulation of inhibitory immune checkpoints with multimodal single-cell screens的研究成果,其开发了一种新型单细胞测序技术,识别和验证PD-L1的转录和转录后调控模式,从而确定了一种调节免疫检查点的新机制。

DOI: 10.1038/s41588-021-00778-2
通常癌细胞通过上调免疫检查点分子(如PD-L1)逃避免疫监视,阻断该过程可显着增强抗肿瘤免疫反应,特别是在免疫治疗期间。因此,亟需对抑制性免疫检查点表达调控进行深入研究。
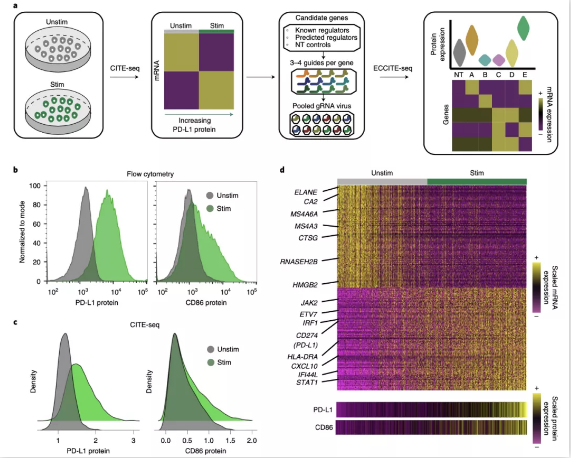
为了开发一个可以同时研究多个免疫检查点的实验系统,研究人员筛选了四种癌细胞系(THP-1,K562,KG-1和U93),测试它们在应答中上调免疫检查点的能力。结果发现,使用IFN-γ、地西他滨(DAC)和转化生长因子(TGF)-β1刺激THP-1细胞,可以显著诱导三个免疫检查点表达:PD-L1,PD-L2和CD86。随后,研究人员将CRISPR兼容性CITE-seq技术相结合,新开发了ECCITE-seq技术,同时测量细胞转录组以及PD-L1、PD-L2和CD86的表面蛋白水平,并检测gRNA。

CITE-seq和ECCITE-seq识别PD-L1表达调控
为了鉴定免疫检查点的调节剂,研究人员将刺激和未刺激的THP-1细胞进行CITE-seq,发现200个与PD-L1表达相关的基因,8个具有调节作用的基因,以及其他18个基因,包括转录因子、染色质调节剂、信号调节剂和蛋白质稳定调节剂。此外,ECCITE-seq技术可对免疫检查点调节剂进行验证。

ECCITE-seq数据集UMAP可视化
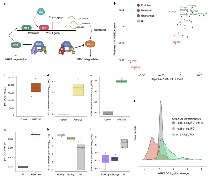
并且,研究显示出两组分界清晰的细胞群,一群细胞表达干扰IFN-γ上游分子(IFNGR1,IFNGR2,JAK2,STAT1),另一群细胞缺乏IRF1编码的IFN-γ下游分子。随后,研究人员发现CUL3和BRD4是PD-L1表达的负调控因子,干扰CUL3-KEAP1复合物可抑制NRF2泛素化,从而促进PD-L1转录表达,也就是说CUL3–KEAP1复合物是PD-L1的间接调节剂。

CUL3-KEAP1复合物通过NRF2间接调节PD-L1
简而言之,研究人员通过将CRISPR筛选与单细胞mRNA和表面蛋白检测相结合,开发了CRISPR兼容CITE-seq技术,发现PD-L1的多种调节剂,并且揭示一种调节免疫检查点的新机制。更重要的是,该研究推出了一种强大的分析技术,将极大的推动未来多模式单细胞研究。
参考资料:
[1]https://www.nature.com/articles/s41588-021-00778-2
编者按:本文转载自微信公众号:生物探索(ID:biodiscover),作者:张佳兴







